bwin·必赢(3003no1-中国)线路检测中心|Official website
欢迎访问必赢3003no1线路检测中心官方网站
学校主页
Toggle navigation
学院首页
学院概况
学院简介
学院领导
机构设置
党群工作
理论学习
党建品牌
党建动态
支部风采
工会工作
师资队伍
师资总览
教授
副教授
硕士生导师
人才培养
本科生教育
研究生教育
科学研究
学术交流
科研信息
科研成果
规章制度
学团工作
学工队伍
学团动态
科技创新
志愿服务
校园文化
合作交流
对外交流
校友工作
公共美育
美育课程
美育大讲堂
美育社团
美育基地
美育活动
必赢3003no1线路检测中心
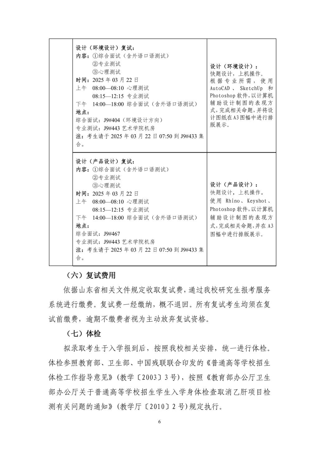
必赢3003no1线路检测中心2025年硕士研究生复试录取工作方案
附件【
必赢3003no1线路检测中心2025年硕士研究生复试录取工作方案.pdf
】已下载
次